Rubarubu #93
Strategy as Leadership:
Kepemimpinan Adaptif untuk Menghadapi Tantangan
Bayangkan sebuah pabrik mobil besar di akhir dekade 2000-an: penjualan bagus, margin sehat, manajemen puas — sampai tiba-tiba konsumen beralih ke kendaraan yang lebih kecil, platform digital mengubah cara orang membeli, dan pemasok baru dari negara lain menekan biaya. Di ruang rapat, para eksekutif berdebat: apakah kita perlu memotong biaya, berinovasi produk, atau mengubah model bisnis? Tidak mudah. Mereka menghadapi dilema bukan hanya teknis, tetapi kepemimpinan: bagaimana memimpin organisasi melewati perubahan yang tak hanya menuntut tindakan strategis, tetapi juga perubahan cara berpikir, budaya dan struktur? Kisah seperti ini adalah pusat perhatian Roberto Vassolo dan Natalia Weisz dalam buku Strategy as Leadership: Facing Adaptive Challenges in Organizations (Stanford University Press, 2022)— yang berargumen bahwa “strategy is a leadership challenge”: membuat strategi berarti me-mimpin adaptasi organisasi terhadap tantangan yang sifatnya adaptive, berulang dan kerap dramatis. Stanford University Press+1
Vassolo & Weisz memindahkan fokus dari konsep strategy sebagai rencana statis menuju strategy sebagai tindakan kepemimpinan adaptif. Mereka mengidentifikasi pola-pola perubah-an lingkungan kompetitif yang muncul berulang (developmental, creative, emergency, structural challenges) dan menunjukkan bahwa masing-masing pola memunculkan dilemmas kepemim-pinan yang berbeda — bukan sekadar keputusan manajemen operasional. Buku ini memberi kerangka (framework) dan langkah praktis untuk mendiagnosis tantangan, mendisain intervensi adaptif, dan memobilisasiorganisasi agar mampu menavigasi perubahan tersebut sambil menjaga keseimbangan antara tekanan produktif dan “holding environment” yang menahan organisasi dari keruntuhan sosial internal. Stanford University Press+1
Strategy as Leadership
Buku ini dibuka dengan sebuah refleksi: mengapa organisasi yang sama, dengan sumber daya, strategi, dan struktur serupa, dapat mengalami nasib yang sangat berbeda ketika menghadapi perubahan kompleks? Vassolo dan Weisz menekankan bahwa strategi bukanlah dokumen, melainkan tindakan kepemimpinan—cara pemimpin membaca dunia, merespons ambiguitas, dan menciptakan ruang aman untuk eksplorasi.
Mereka membingkai strategi sebagai proses kepemimpinan adaptif (meminjam terminologi Ronald Heifetz), yang menuntut kemampuan menghadapi “empat jenis tantangan: developmental, creative, emergency, dan structural challenges. Setiap jenis tantangan membutuhkan pola kepemimpinan, tata kelola, kapasitas organisasi, dan ritme kerja yang berbeda. Seperti yang dititahkan oleh Ron Heifetz (Adaptive Leadership): “Leadership is the practice of mobilizing people to tackle tough challenges and thrive.” Gagasan Heifetz tentang adaptive work mengalir langsung ke premis buku ini (Heifetz menulis foreword yang menegas-kan keterkaitan konsep). De Gruyter Brill+1
Vassolo & Weisz mengupas kondisi ketika organisasi harus tumbuh, memperluas kapasitas, meningkatkan kompetensi, dan menaikkan level permainan. Tantangan perkembangan muncul bukan karena krisis, melainkan karena organisasi sudah tidak cocok dengan suksesnya sendiri. Misalnya, tim yang dulu kecil dan adaptif mulai kewalahan ketika bisnis tumbuh. Inilah yang mereka sebut sebagai The Developmental Challenge. Dijelaskan bahwa developmental challenge bersifat evolutionary: perubahan bertahap, bertingkat, dan membutuhkan sensemaking terhadap kebutuhan peningkatan kemampuan (capabilities). Pemimpin harus mampu mengidentifikasi “growth ceilings” dan mengkaji ulang sistem yang terlalu kecil untuk kebutuhan masa depan.
Pada awal abad ke-21, banyak organisasi mulai merasakan bahwa strategi tidak lagi dapat dipahami hanya sebagai produk analitis: sebuah rencana lima tahun, tabel-tabel prediksi pertumbuhan, atau rangkaian inisiatif unggulan yang disusun dalam rapat off-site para eksekutif. Dunia yang bergerak lebih cepat daripada kemampuan prediksi membuat kerangka lama runtuh. Perusahaan yang dahulu stabil menjadi rapuh; lembaga pemerintah tersandung dalam menghadapi krisis sosial; institusi pendidikan tertatih menghadapi tuntutan baru generasi muda. Transformasi teknologi, perubahan budaya, dan dinamika global yang tak terduga membuat “strategi” kehilangan kepastian lamanya.
Di tengah lanskap inilah Roberto Santiago Vassolo dan Natalia Weisz mengajukan pandangan provokatif: strategi bukan lagi sekadar dokumen atau analisis—tetapi bentuk kepemimpin-an. Strategi adalah tindakan memimpin melalui ketidakpastian, bukan menyingkirkan ketidakpastian. Ia bukan produk; ia proses yang emosional, politis, relasional, dan adaptif.
Buku ini lahir dari observasi panjang penulis terhadap organisasi di berbagai sektor—perusaha-an multinasional yang berjuang menavigasi disrupsi, organisasi sosial yang meng-hadapi perubahan tuntutan publik, dan institusi publik yang terjebak antara stabilitas sistem dan kebutuhan reformasi. Dalam semua kasus itu, mereka menemukan pola berulang: tantang-an strategis selalu menguji kapasitas kepemimpinan, bukan hanya kecerdasan analitis.
Maka penulis menawarkan kerangka inti: empat jenis tantangan strategis yang selalu muncul dalam organisasi, apa pun industrinya. Empat tantangan ini tidak berdiri sendiri; ia saling tumpang tindih, dapat hadir secara bersamaan, dan sering berganti dengan cepat. Kerangka itu adalah:
- Developmental Challenge – membangun kapasitas, profesionalisme, dan kompetensi organisasi.
- Creative Challenge – menciptakan nilai baru, inovasi, eksplorasi.
- Emergency Challenge – respons cepat terhadap krisis yang mengancam kelangsungan organisasi.
- Structural Challenge – merancang ulang sistem, alur kerja, dan struktur yang menghambat strategi.
Framework Inti: Empat Tantangan yang Dihadapi Pemimpin

Penulis memulai dengan proposisi mendasar: strategi bukan hanya memilih posisi; melainkan membantu organisasi berkembang melewati batas-batas kapasitas psikologis, budaya, politik, dan strukturalnya. Sebuah organisasi hanya bisa bergerak sejauh para pemimpinnya mampu menangani tantangan-tantangan adaptif ini.
Hal yang menonjol dari buku ini adalah pendekatan humanistiknya. Strategy as Leadership berpijak pada gagasan Ronald Heifetz tentang adaptive leadership, namun memperluasnya ke ranah strategis organisasi: pemetaan tantangan, diagnosis kapasitas, dinamika kekuasaan, emosi kolektif, serta ketegangan antara masa lalu, masa kini, dan masa depan. Penulis me-nekankan bahwa strategi bukan sekadar kegiatan intelektual, melainkan proses pembentuk-an makna: kemampuan membantu organisasi membaca realitas baru, melepaskan keyakinan lama yang tak lagi relevan, dan memasuki cara berpikir baru. Dengan demikian, strategi tidak bisa dipisahkan dari psikologi manusia. Strategi adalah narasi besar tentang “siapa kita sekarang dan siapa kita berupaya menjadi”.
Itulah sebabnya empat tantangan strategis dalam buku ini bersifat eksistensial. Developmental Challenge menanyakan: “Apakah kita cukup mampu untuk masa depan yang kita inginkan?” Creative Challenge menegaskan: “Apakah kita siap mengambil risiko untuk menciptakan masa depan yang berbeda?” Emergency Challenge menuntut: “Apa yang harus kita lakukan sekarang untuk melindungi kelangsungan hidup kita?” Structural Challenge memaksa: “Apakah cara kita bekerja mendukung tujuan kita, atau justru menghambat?”
The Developmental Challenge
Developmental Challenge muncul ketika organisasi menghadapi tuntutan untuk “dewasa”—untuk mengembangkan kapasitas, peran, kompetensi, dan cara kerja yang belum dimiliki. Ia bukan tantangan dramatis seperti krisis atau disrupsi; tetapi justru yang paling umum, paling panjang, dan paling melelahkan.
Bayangkan sebuah organisasi yang tumbuh pesat: dari tim kecil berbasis solidaritas menjadi perusahaan dengan ratusan staf. Pada tahap awal, energi kolektif mengalir dari visi pendiri; namun seiring pertumbuhan, batas-batas informal mulai rapuh. Keputusan yang dulu cepat menjadi lambat. Peran yang dulu cair menjadi membingungkan. Beban kerja meningkat, tetapi sistem pendukung belum siap.
Inilah wilayah Developmental Challenge: ketika organisasi menyadari bahwa impian mereka lebih besar daripada kapasitas mereka saat ini. Penulis menjelaskan bahwa organisasi sering salah memahami tantangan ini. Mereka mengira masalahnya adalah orang-orang yang kurang kompeten, padahal yang terjadi adalah sistem yang tumbuh lebih cepat daripada kapasitas manusianya. Untuk itu, Developmental Challenge menuntut pemimpin untuk bekerja di tiga ranah:
- Ranah kapabilitas – apa keahlian baru yang dibutuhkan agar strategi berhasil?
- Ranah struktur peran – apakah orang-orang memiliki kejelasan peran dan otoritas yang seimbang dengan tanggung jawabnya?
- Ranah pembelajaran – bagaimana organisasi mengembangkan orang-orangnya bukan secara reaktif, tetapi strategis?
Dalam buku ini, penulis menggunakan banyak contoh organisasi yang gagal hanya karena masalah perkembangan. Mereka memiliki strategi brilian, tetapi tim yang tidak siap menjalankannya. Mereka membeli teknologi canggih, tetapi karyawan tidak tahu cara menggunakannya. Mereka menuntut standar kinerja tinggi, tetapi tidak menyediakan mekanisme coaching dan mentoring.
Developmental Challenge memerlukan kepemimpinan yang sabar, sistematis, dan berani menghadapi kenyataan bahwa organisasi tidak bisa melompat menuju masa depan tanpa proses pembelajaran. Vassolo dan Weisz menjelaskan bahwa pemimpin harus melakukan diagnosis kapasitas: menilai apakah strategi yang direncanakan benar-benar bisa dijalankan oleh orang-orang yang ada saat ini.
Tantangan ini sering memicu ketegangan emosional. Ketika organisasi menuntut profesionalis-me baru, sebagian orang merasa kehilangan kenyamanan lama. Perubahan peran memuncul-kan kecemasan: “Apakah saya masih relevan?” Pemimpin harus sensitif terhadap dinamika psikologis ini. Mengembangkan kapasitas bukan sekadar membuat tabel kompetensi; ia adalah proses manusia, penuh rasa takut, harapan, dan ambisi. Tools yang disarankan penulis, seperti Capability Map dan Learning Agenda, membantu organisasi membuat rencana jangka panjang—bukan sekadar pelatihan ad hoc, tetapi investasi berkelanjutan pada manusia.
Pada akhirnya, Developmental Challenge adalah tantangan identitas. Organisasi harus bertanya pada diri sendiri:
“Apakah kita siap menjadi versi terbaik dari diri kita untuk menghadapi masa depan?”
Developmental Challenge
Membangun kapasitas, kompetensi, dan skala operasi.
Fokus:
- Kapabilitas baru
- Peran & struktur kerja yang berkembang
- Pembelajaran bertahap
Kapan muncul:
- Organisasi tumbuh
- Kompleksitas meningkat
- Butuh profesionalisasi
Alat / Tools:
- Capability Map
- Learning Agenda
- Developmental Pacing Guide
The Creative Challenge
Jika Developmental Challenge berkaitan dengan pertumbuhan kapasitas, Creative Challenge adalah tentang terobosan. Ia hadir ketika organisasi menghadapi kebutuhan untuk mencipta-kan nilai baru—bukan hanya menjadi lebih baik dalam hal yang sama, tetapi melakukan sesuatu yang berbeda.
Creative Challenge muncul ketika organisasi mulai merasakan bahwa lanskap berubah lebih cepat daripada kemampuan adaptasi mereka. Pelanggan ingin pengalaman baru. Teknologi menciptakan standar baru. Kompetitor kecil tiba-tiba mengambil alih pangsa pasar. Organisasi merespon, tetapi hanya dengan perbaikan kecil. Dan perlahan mereka sadar: perbaikan tidak cukup; mereka butuh lompatan.
Dalam buku ini, penulis menekankan bahwa Creative Challenge bukan sekadar brainstorming atau inovasi kosmetik. Ia adalah proses menghadapi ketidakpastian radikal. Proses ini menuntut pemimpin untuk membuka ruang bagi kemungkinan-kemungkinan baru, bahkan ketika belum jelas apakah ide itu akan berhasil.
Vassolo dan Weisz menjelaskan bahwa organisasi sering menghindari Creative Challenge karena takut gagal, takut dianggap tidak serius, atau takut menyinggung kepentingan internal. Namun tanpa ruang kreatif, organisasi menuju stagnasi.
Creative Challenge adalah wilayah eksplorasi:
- menguji hipotesis baru,
- menjalankan eksperimen kecil,
- mempertanyakan cara berpikir lama,
- menciptakan ruang aman bagi ide yang belum terbukti.
Tools berbasis Experimentation Portfolio sangat penting—bukan untuk menjamin keberhasilan, tetapi memastikan organisasi tidak mempertaruhkan segalanya pada satu ide besar. Eksperi-men kecil memungkinkan pembelajaran cepat dengan risiko minimal. Dalam bagian ini, penulis menggarisbawahi bahwa kreativitas bukan lahir dari euforia, tetapi dari ketegangan antara masa lalu dan masa depan. Organisasi harus berani menghadapi kenyataan bahwa apa yang pernah membawa mereka pada keberhasilan kini menjadi beban. Creative Challenge adalah momen melepaskan sebagian identitas lama.
Tantangan ini bersifat emosional. Orang-orang merasa cemas ketika ide lama dipertanyakan. Pemimpin harus mahir membingkai perubahan bukan sebagai penolakan terhadap masa lalu, tetapi penghormatan terhadapnya—dan keberanian untuk melampauinya.
Creative Challenge menuntut pemimpin untuk menciptakan ruang psikologis yang aman, di mana kegagalan bukan hukuman tetapi bahan bakar pembelajaran.
Akhirnya, Creative Challenge menanyakan pertanyaan mendasar:
“Apakah kita berani membayangkan masa depan yang berbeda dari hari ini?”
Creative Challenge
Membuat terobosan baru, inovasi, eksperimen.
Fokus:
- Reimajinasi nilai
- Uji coba berbagai opsi
- Terobosan yang belum pernah dicoba
Kapan muncul:
- Pasar berubah
- Teknologi baru muncul
- Kompetitor disruptif
Alat / Tools:
- Experimentation Portfolio
- Creative Tension Map
- Innovation Scaffolding
The Emergency Challenge
Emergency Challenge adalah momen ketika organisasi dihadapkan pada ancaman langsung terhadap stabilitas atau kelangsungan hidupnya. Ini adalah wilayah di mana waktu terasa menekan, informasi terbatas, dan keputusan harus dibuat cepat. Penulis menggambarkannya dengan jernih: dalam kondisi darurat, organisasi tidak punya kemewahan untuk berefleksi panjang. Mereka harus mempertahankan operasi inti, melindungi aset kritis, dan menjaga kepercayaan pemangku kepentingan.
Tantangan ini sering muncul dalam bentuk:
- krisis reputasi,
- kerusakan sistem atau produk,
- ancaman legal,
- disrupsi eksternal,
- perubahan ekonomi tiba-tiba,
- konflik internal yang meledak.
Emergency Challenge adalah wilayah di mana pemimpin harus menjadi tegas, responsif, dan berorientasi tindakan. Namun penulis mengingatkan bahwa respons cepat saja tidak cukup. Pemimpin harus memiliki kemampuan diagnosis krisis—memahami aspek mana yang harus segera diselamatkan, dan aspek mana yang dapat ditunda.
Tools seperti Rapid Triage Matrix sangat penting. Ia membantu pemimpin menentukan prioritas ketika segalanya terasa penting. Fokus utamanya adalah:
- stabilisasi,
- perlindungan reputasi,
- komunikasi krisis,
- pembatasan kerusakan.
Namun hal paling berbahaya dalam Emergency Challenge adalah jebakannya: organisasi bisa terjebak dalam mentalitas darurat, terus-menerus bekerja dalam mode krisis, bahkan setelah ancaman mereda. Pemimpin harus tahu kapan mengakhiri mode darurat dan kembali ke ritme normal, agar organisasi tidak kelelahan atau kehilangan kemampuan strategis jangka panjang.
Penulis menegaskan bahwa krisis adalah ujian kematangan kepemimpinan. Dalam situasi genting, orang-orang mencari arah yang jelas, komunikasi yang jujur, dan kehadiran pemimpin yang menenangkan. Pemimpin tidak harus memiliki semua jawaban; yang penting mereka membingkai situasi dengan jujur: “Ini tantangan kita. Ini hal yang kita ketahui. Ini yang belum kita ketahui. Dan ini langkah kita sekarang.”
Emergency Challenge juga membuka peluang. Banyak organisasi menemukan inovasi atau solidaritas baru dalam krisis. Energi yang muncul dari tekanan dapat menjadi momentum transformasi—jika dikelola dengan bijak.
Pada akhirnya, Emergency Challenge bertanya:
“Bagaimana kita bertahan ketika ancaman datang tanpa peringatan?”
Emergency Challenge
Respons cepat terhadap krisis & ancaman besar.
Fokus:
- Perlindungan fungsi kritis
- Tindakan cepat, keputusan tegas
- Komunikasi krisis
Kapan muncul:
- Krisis reputasi
- Gangguan besar
- Risiko eksistensial
Alat / Tools:
- Rapid Triage Matrix
- Crisis Decision Protocol
- Short Feedback Loops
The Structural Challenge
Structural Challenge muncul ketika cara organisasi bekerja tidak lagi mendukung strategi. Ini adalah tantangan yang sering diabaikan, karena struktur dianggap sudah “mapan” atau “memang begini dari dulu”. Namun, saat strategi berubah, struktur harus mengikuti.
Penulis menegaskan bahwa banyak organisasi gagal bukan karena strategi buruk, tetapi karena struktur yang menghambat. Silo antar departemen membuat koordinasi tersendat. Proses pengambilan keputusan lambat. Tugas dan otoritas tidak seimbang. Sistem evaluasi tidak sejalan dengan prioritas strategis.
Structural Challenge bukan sekadar membuat bagan organisasi baru. Ia adalah proses memahami bagaimana orang bekerja, bagaimana informasi mengalir, bagaimana keputusan dibuat, dan bagaimana insentif disusun.
Penulis menekankan empat sumber masalah struktural:
- Kompleksitas berlebih – terlalu banyak lapisan, forum, atau proses.
- Silo fungsional – koordinasi antar unit terhambat.
- Ketidakseimbangan otoritas – tanggung jawab besar tetapi otoritas kecil, atau sebaliknya.
- Misalignment sistem kerja – strategi baru tetapi proses lama.
Structural Challenge menuntut pemimpin untuk menjadi arsitek organisasi. Mereka harus melakukan diagnosis menyeluruh: bukan hanya mengubah struktur formal, tetapi juga pola informal yang membentuk perilaku sehari-hari.
Tools yang dibahas penulis, seperti Org Design Canvas dan Structural Stress Test, membantu melihat apakah struktur sudah mendukung nilai dan prioritas organisasi. Namun perubahan struktur adalah salah satu perubahan paling sulit dalam organisasi. Setiap perubahan struktur berarti perubahan kekuasaan: siapa mengambil keputusan, siapa mendapat akses informasi, siapa memiliki legitimasi. Karena itulah Structural Challenge sering memicu resistensi kuat. Pemimpin harus mahir mengelola dinamika politik ini.
Penulis menekankan pentingnya komunikasi perubahan: menghubungkan desain ulang struktur dengan narasi strategis yang lebih besar. Orang harus memahami bahwa perubahan bukan hukuman, tetapi jalan untuk memperkuat organisasi. Structural Challenge adalah proses menyelaraskan “jiwa” strategi dengan “tubuh” organisasi. Tanpa struktur yang mendukung, strategi hanya akan menjadi aspirasi indah yang tidak pernah diwujudkan.
Pada akhirnya, Structural Challenge mengajukan pertanyaan mendasar:
“Apakah cara kita bekerja membantu kita mencapai tujuan, atau justru menghalangi?”
Structural Challenge
Merancang ulang sistem kerja, tata kelola, dan struktur.
Fokus:
- Operating model baru
- Perbaikan alur kerja end-to-end
- Penyejajaran struktur dengan strategi
Kapan muncul:
- Silo antar unit
- Struktur menghambat
- Strategi baru butuh sistem baru
Alat / Tools:
- Org Design Canvas
- Structural Stress Test
- Governance Calibration
Di tangan Vassolo dan Weisz, strategi menjadi proses kepemimpinan yang menuntut kepekaan terhadap konteks, kemampuan membaca emosi organisasi, keberanian menghadapi resistensi, serta kecerdasan dalam mengelola dinamika internal. Pemimpin strategis bukanlah mereka yang memberikan jawaban tercepat, tetapi yang mampu membingkai pertanyaan terbaik.
Buku ini kemudian menunjukkan bahwa organisasi sering gagal bukan karena membuat keputusan yang salah, tetapi karena gagal mendiagnosis jenis tantangan yang sedang mereka hadapi. Mereka salah mengira krisis kreativitas sebagai masalah struktural; mengobati tantangan pengembangan dengan solusi darurat; atau mengira masalah yang membutuhkan inovasi sebagai masalah kapasitas manusia.
Dalam pengantar ini, penulis mengundang pembaca memasuki medan strategis yang lebih realistis: medan yang penuh ketidakpastian, konflik kepentingan, tekanan waktu, dan ketegangan antara stabilitas dan perubahan. Dan di situlah kepemimpinan strategis lahir—dalam ruang-ruang yang tidak jelas, di mana keputusan harus dibuat sebelum semua informasi tersedia, dan di mana manusia dengan segala kerentanan dan potensi mereka menjadi pusat dari perubahan.
Tools utama untuk memahami dan menguasai ini adalah dengan Capability gap mapping untuk membedakan kompetensi saat ini vs kompetensi masa depan. Melakukan Adaptive dialogue untuk memfasilitasi percakapan reflektif tentang pertumbuhan. Dan Developmental pacing — mengatur ritme perubahan agar bisa diserap organisasi.
Strategy as Leadership dengan kata lain diagnosis dulu, lalu bertindak. Kenali apakah organisasi menghadapi developmental, creative, emergency, atau structural challenge—setiap tipe butuh respons berbeda. Stanford University Press. Strategy = leadership. Strategi bukan hanya dokumen; ia adalah proses kepemimpinan adaptif yang memobilisasi organisasi untuk belajar dan berubah. Stanford University Press. Bangun holding environment. Jaga ruang aman untuk eksperimen agar ketegangan produktif tidak berubah jadi kehancuran sosial internal. eastsidepathways.org. Jaga keseimbangan jangka pendek vs jangka panjang. Siapkan kapasitas finansial dan struktural untuk mengelola trade-offs. Stanford University Press
Buku disusun sebagai panduan bagi tim manajemen senior, dengan penekanan pada outside-in diagnosis, mobilisasi organisasi, dan alat kepemimpinan. Vassolo & Weisz meletakkan uraian awal tentang Strategy as Leadership (Introduction): Menetapkan premis utama bahwa me-nyusun strategi adalah tindakan kepemimpinan; manajemen strategis harus menjadi proses adaptif, bukan hanya perencanaan. Stanford University Press. Mengajarkan bagaimana mem-baca perubahan eksternal (teknologi, konsumen, siklus industri) dan mengubahnya menjadi diagnosis yang jelas: apakah perusahaan menghadapi developmental, creative, emergency, atau structural challenge? Masing-masing meminta respons berbeda (Detecting and Diagnosing Challenges). Stanford University Press
Pertanyaan yang biasanya selalu muncul adalah bagaimana merencanakan selama “masa baik” supaya ketika tantangan besar tiba, organisasi tidak caught-off-guard—melibatkan pembelajar-an berkelanjutan dan pembangunan kapabilitas. Aspek ini dibahas pada Preparing for Developmental Challenges:. Stanford University Press
Pada bagian The Creative Challenge & Navigating Creative Disruption buku ini mengelaborasi situasi ketika teknologi atau model bisnis baru mengganggu status quo—buku ini menawarkan langkah untuk ‘membangunkan’ organisasi, mendesain langkah awal, menjaga ketegangan produktif, dan memperluas batas organisatoris. Stanford University Press Tetapi ia tidak berhenti di situ. Vassolo & Weisz pada bagian Emergency & Structural Challenges menerangkan cara menangani resesi, guncangan makro, atau fluktuasi komoditas yang menuntut mobilisasi cepat namun berakal. Penulis membahas trade-offs seperti menjaga fleksibilitas finansial sambil menyeimbangkan kebutuhan operasional jangka pendek dan jangka panjang. Stanford University Press
Vassolo & Weisz melanjutkan, Mobilizing the Organization: From Diagnosis to Adaptive Intervention, sebagai sekuen tindakan praktis—membangun sensemaking, merancang intervensi yang eksploratif, menciptakan holding environments (ruang aman untuk eksperimen), serta memasang metrik dan proses belajar yang memandu adaptasi. Konsep ini dekat dengan ide Heifetz tentang adaptive leadership (foreword oleh Heifetz & Linsky menegaskan hubungan ini). De Gruyter Brill+1
Pada akhirnya Organization Design, Portfolio Management, and Structure diperlukan adaptasi yang tepat. Penyesuaian struktur organisasi, alokasi portofolio bisnis, dan sinkronisasi strategi–struktur saat tantangan berubah. Buku menjelaskan bagaimana memprioritaskan alokasi sumber daya dan kapan melakukan trade-off yang sulit. Scribd
Buku juga menyertakan case studies dan “management tips” yang dimaksudkan agar eksekutif dapat menerapkan konsep secara praktis (tools, checklists, refleksi untuk tim senior). Stanford University Press
Vassolo & Weisz menggunakan konsep-konsep kunci dan istilah yang tidak banyak orang memahami karena itu membaca buku perlu pula mengingat dan memahami istilah-istilah yang digunakan. Beberapa diantaranya:
- Strategic challenge typology — empat pola tantangan yang sering berulang: developmental (transformasi seiring kematangan industri), creative (disruptive innovation), emergency (resesi/krisis makro), dan structural (fluktuasi komoditas/industri berbasis sumber daya). Mengetahui tipe tantangan membantu menyusun respons yang tepat. Stanford University Press
- Outside-in diagnosis — mulai dari membaca sinyal lingkungan eksternal lalu terjemahkan ke implikasi internal (kapabilitas, struktur, budaya). Stanford University Press
- Holding environment — ruang organisasi yang cukup stabil untuk menahan friksi adaptif tetapi cukup fleksibel agar eksperimen dan perubahan dapat berlangsung; konsep ini bersambung ke literatur Heifetz tentang adaptive leadership. eastsidepathways.org
- Productive tension vs. destructive conflict — keseimbangan antara menekan organisasi agar berubah dan tidak membuatnya terpecah sehingga runtuh secara sosial/psikologis. Stanford University Press
Buku ini menawarkan rangka tindakan berurutan — dari diagnosis (mendeteksi pola perubahan) → prioritisasi (apa harus diselamatkan, apa yang bisa ditinggalkan) → mobilisasi (komunikasi, eksperimen, pembentukan tim cross-functional) → penyesuaian struktur/alokasi modal → pembelajaran berkelanjutan dan pengukuran. Semua langkah dilengkapi contoh kasus ringkas dan tip implementasi agar tim manajemen senior dapat menindaklanjuti tanpa kehilangan legitimasi internal. Stanford University Press+1
Mengapa buku ini penting untuk bisnis hari ini (dan untuk Indonesia)? Buku ini sangat relevan untuk organisasi yang hidup di era disruptif: digitalisasi, transisi energi, perubahan perilaku konsumen, dan gejolak ekonomi global. Untuk konteks Indonesia: Banyak industri di Indonesia (pertambangan, kelapa sawit, manufaktur, ritel) menghadapi structural dan creative challenges —mis. permintaan global beralih ke produk lebih hijau, atau model distribusi digital mengubah ritel tradisional. Kerangka Vassolo-Weisz membantu eksekutif lokal mendiagnosis tipe tantang-an, merancang intervensi yang sesuai, dan mengelola trade-offs (mis. antara kesejahteraan tenaga kerja lokal dan otomatisasi). Stanford University Press
Perusahaan yang mengadopsi strategi keberlanjutan (ESG) perlu mengubah proses internal, KPI, dan budaya — hal ini adalah perubahan adaptif, bukan hanya teknis. Buku ini memberi pandu-an untuk memobilisasi organisasi agar perubahan ini tidak menjadi sekadar proyek CSR, tetapi integrasi strategis. Scribd Di pasar berkembang, fragmen ekonomi informal, regulasi yang berubah, dan fluktuasi komoditas menuntut kepemimpinan yang mampu membaca sinyal makro dan menyesuaikan struktur organisasi dengan cepat — persis jenis problem yang dibahas penulis. Stanford University Press
Kedua penulis menyajikan panduan praksis tentang bagaimana memimpin proses perkembang-an. Navigating the Developmental Challenge. Pemimpin harus menjadi arsitek pembelajaran, bukan hanya manajer target. Mereka perlu memastikan kejelasan arah sekaligus membuka ruang eksperimen. Organisasi yang menghadapi developmental challenge ditandai “gesekan internal yang sehat”: debat tentang prioritas, kebutuhan penguatan peran, dan ketegangan produktif antara standar lama dan tuntutan baru. Kepemimpinan adaptif di sini berfokus pada regulasi panas: bagaimana menjaga suhu perubahan agar cukup memaksa, tetapi tidak membakar organisasi. Tools:
- Adaptive heat regulation
- Role renegotiation framework
- Learning agenda development
Panduan ini merangkum ciri-ciri developmental challenge: tuntutan kompetensi baru, ambiguitas peran, dan kebutuhan skalabilitas. Respon efektif mencakup pengembangan kemampuan (capacity building), perbaikan proses, dan agenda pembelajaran yang terstruktur.
Bab ini Kepemimpinan strategis perlu mempersiapkan mental model, budaya, dan struktur agar mampu menghadapi pertumbuhan tanpa turbulensi. Dijelaskan “pra-kondisi organisasi adaptif.” Penulis menekankan pentingnya psychological safety, role clarity, dan strategic foresight. Tanpa itu, setiap upaya pengembangan akan tersendat oleh resistensi yang bersifat emosional dan politis. Tools yang bisa digunakan untuk melakukan itu adalah:
- Leadership readiness assessment
- Organizational foresight scan
- Cultural readiness indicators
Dunia yang makin kompleks membutuhkan pemimpin yang kreatif, The Creative Challenge. Di sinilah organisasi menghadapi tantangan inovasi radikal—ketika jawaban lama tidak mempan untuk masalah baru. Bukan lagi soal meningkatkan kemampuan, melainkan mengubah cara berpikir dan menciptakan nilai baru. Creative challenge terjadi ketika:
— kompetisi berubah drastis,
— teknologi baru mengancam model bisnis,
— peluang baru membutuhkan imajinasi strategis.
Penulis menggarisbawahi bahwa inovasi bukan hanya aktivitas R&D, tetapi tindakan kepemimpinan imajinatif yang memampukan organisasi mengajukan pertanyaan baru.
Bab 5 mendalami metode untuk memimpin inovasi. Pemimpin harus menciptakan slack untuk eksperimen, ruang aman untuk ide-ide liar, dan kapasitas untuk menoleransi kegagalan.
Creative challenge membutuhkan peran pemimpin sebagai “sense-breaker”: seseorang yang meruntuhkan asumsi lama agar interpretasi baru dapat tumbuh. Pemimpinan yang mampu memandu tantangan kreatifitas, Navigating the Creative Challenge Tools:
- Creative tension mapping (mengidentifikasi paradoks yang mendorong kreativitas)
- Innovation scaffolding
- Experimentation portfolio (small bets, learning bets)
Buku ini juga memaparkan panduan untuk menguraikan gejala lemahnya Responding to Creative Challenge: kebuntuan ide, stagnasi inovasi, kehilangan relevansi pasar. Responnya: membuka ruang eksperimen, mendorong diversity of thought, menggunakan kerangka desain, dan menciptakan ambidexterity.
BAB 6 — The Emergency Challenge adalah bab tentang krisis: situasi ketika ancaman besar muncul tiba-tiba dan organisasi tidak punya kemewahan waktu. Dalam keadaan ini, adaptasi bukanlah pilihan kreatif, melainkan keharusan eksistensial.
Penulis mencontohkan pandemi, serangan siber, bencana reputasi, atau perubahan regulasi drastis. Leadership di sini berkarakter commanding, namun tetap adaptif. Fokusnya adalah mempersempit perhatian kolektif pada tindakan inti.
Pemimpin perlu memadukan ketegasan dan adaptasi cepat. Mereka harus mengomunikasikan ancaman secara jujur, melindungi orang, dan menghentikan proses yang memperlambat respons. Tools yang ditekankan mencakup:
- Rapid decision protocols
- Emergency triage: memilah mana yang kritikal, mana yang bisa dihentikan
- Short-cycle learning loops
Menurut buku ini panduan singkat untuk mengenali dan merespons tantangan darurat. Ciri-cirinya: ancaman eksistensial, waktu terbatas, keputusan harus cepat. Penulis menekankan pentingnya empati, komunikasi intensif, dan penentuan prioritas ekstrem.
Buku ini juga membahas perubahan besar yang menyangkut arsitektur organisasi: model operasi, struktur formal, alur kerja, sistem insentif, dan tata kelola. Structural challenge tidak bersifat darurat, namun membutuhkan perubahan mendalam yang menyentuh fondasi organisasi. Sering kali tantangan struktural muncul setelah periode pertumbuhan atau inovasi yang menyebabkan disonansi antara “cara kerja” dan “kebutuhan strategis baru”.
Kepemimpinan harus mengelola politik internal, resistensi, serta ketidakpastian jangka panjang yang muncul dalam restrukturisasi, Navigating the Structural Challenge. Mereka harus bertindak sebagai “system designers” yang menyesuaikan ulang fungsi, peran, dan aliran informasi. Tools penting:
- Operating model redesign
- Role/function realignment
- Governance calibration
- Structural stress test
Bagaimana mengenali dan merespons perubahan struktural? Buku ini memaparkan indikator-nya: silo kuat, proses yang tidak sinkron, koordinasi buruk, dan multilayer bureaucracy. Respon-nya adalah desain ulang struktur, definisi ulang peran, dan perbaikan sistem kerja end-to-end.
Organisasi jarang menghadapi satu jenis tantangan saja. Tantangan selalu datang silih berganti.
Pemimpin sering harus menangani pertumbuhan, inovasi, krisis, dan restrukturisasi secara bersamaan. Bab ini menjelaskan cara membedakan jenis tantangan yang tumpang-tindih, mengatur fokus pemimpin, dan menyeimbangkan energi organisasi, Leading Through Concurrent Challenges. Penulis menyebut konsep multilayered adaptive leadership: satu kepemimpinan, beberapa mode respons, tiap mode diaktifkan sesuai konteks.
Bab terakhir Bab 11 — The Future of Strategy as Leadership, merangkum implikasi masa depan: dunia yang semakin volatile menuntut pemimpin strategis untuk menguasai sensemaking, adaptive capacity, dan collective intelligence. Strategi akan semakin menjadi “pekerjaan sosial” — kolaboratif, partisipatif, dan berorientasi sistem.
Catatan Akhir: Kepemimpinan Adaptif
Buku Strategy as Leadership ini menggabungkan perspektif kepemimpinan adaptif, dinamika organisasi, dan teori strategi kontemporer. Buku ini menjadi referensi penting bagi organisasi yang ingin membangun ketangguhan dan kelincahan dalam menghadapi dunia penuh perubahan. Anita McGahan (komentar/endorsement akademik): menyatakan bahwa buku memberi “framework and tools on how to develop creative organizational capabilities and then lead your team to act on them.” Ini menegaskan kombinasi teori dan praktik yang menjadi kekuatan buku. eBay
Peter Drucker: “The greatest danger in times of turbulence is not the turbulence — it is to act with yesterday’s logic.” Pemikiran Drucker sering dikutip untuk menegaskan perlunya berpikir strategis adaptif. (Kutipan ini merupakan referensi klasik dalam literatur manajemen.)
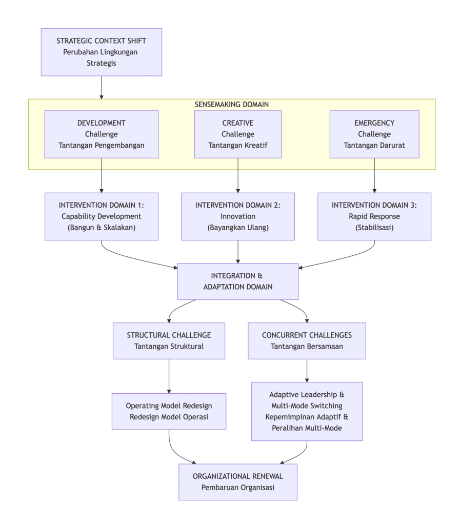
Diagram di bawah ditampilkan framework buku dan matriks 4 tantangan yang mudah dibaca dan diaplikasikan. Diagram ini menegaskan bahwa organisasi tidak hidup dalam satu jenis tantangan saja, melainkan bergerak melalui siklus sensemaking → intervensi adaptif → pembaruan organisasi.
Diagram Utama Framework: THE STRATEGY–LEADERSHIP ADAPTIVE CYCLE

Matrics 4 Tantangan
Matriks berikut merangkum definisi, karakter organisasi, dan pola kepemimpinan yang dibutuhkan untuk setiap tantangan dalam buku.
Empat Jenis Tantangan Strategis
| Dimensi / Tantangan | Developmental | Creative | Emergency | Structural |
| Fokus utama | Membangun kapasitas & skala organisasi (capability building, operational scaling) | Menghasilkan terobosan, model baru, dan re-imaginasi nilai (disruption & innovation) | Merespons ancaman mendadak yang mengancam eksistensi atau operasi inti (krisis) | Merancang ulang arsitektur organisasi: struktur, proses, tata kelola (operating model reset) |
| Pemicu umum | Pertumbuhan pasar, peningkatan kompleksitas, kebutuhan ekspansi | Teknologi disruptif, perubahan preferensi pelanggan, pesaing baru | Bencana, gangguan pasokan, skandal, pandemi, kegagalan sistem | Silo yang menghambat, misalign antara struktur dan strategi, inefisiensi end-to-end |
| Sifat tantangan | Evolusioner — bertahap tapi sistemik | Transformasional — butuh lompatan paradigma | Akut — butuh keputusan cepat | Fundamentalis — butuh perubahan jangka panjang dan politis |
| Mode kepemimpinan yang efektif | Developmental leadership (coach, builder) — fasilitasi pembelajaran | Creative / exploratory leadership (sense-breaker, sponsor eksperimen) | Commanding-adaptive leadership (cepat, jelas, protektif) | System-designer leadership (negosiator politik internal, arsitek perubahan) |
| Intervensi kunci | Capability gap mapping; role clarity; learning agendas; pacing perubahan | Eksperimen terstruktur; portfolio of small bets; cross-functional skunkworks | Rapid triage; prioritize critical functions; crisis communications; protect people | Operating model redesign; governance calibration; role & accountability realignment |
| Tools praktis | – Capability maps – Developmental heat regulation – Learning dashboards | – Innovation scaffolding – Experimentation portfolio – Creative tension mapping | – Rapid decision protocol – Emergency triage matrix – Short-cycle feedback loops | – Org design canvas – Structural stress tests – End-to-end process mapping |
| Risiko potensial | Overload, burnout, kehilangan fokus operasional | Fragmentasi, pemborosan sumber daya pada eksperimen gagal | Panic, reputational damage, keputusan gegabah | Resistensi politik, kehilangan moral, terhambatnya operasi sementara |
| Output / Indikator sukses | Kapabilitas baru terbangun; skala yang stabil; peran jelas | Model bisnis/proposisi baru; pipeline inovasi yang teruji | Stabilitas dipulihkan; fungsi kritikal terlindungi; kesiapan ulang | Struktur yang sinkron dengan strategi; alur kerja efisien; tata kelola jelas |
Secara umum buku ini diterima positif sebagai kontribusi aplikasi bagi para eksekutif: review dan cover endorsements menyoroti kombinasinya antara teori yang solid dan alat praktis. Misalnya, beberapa pengulas dan endorsement akademik memuji buku sebagai “essential reading” bagi eksekutif yang ingin menangani disrupsi secara sistematis. Forbes dan institusi akademis memuat sorotan tentang kerangka ini, dan Stanford University Press menempatkan-nya sebagai bacaan penting bagi tim senior. Namun, seperti banyak buku manajemen praktis, pengkritik cenderung menyorot bahwa nilai terbesar buku muncul ketika organisasi benar-benar menerapkan kerangka tersebut; tanpa komitmen implementasi, kerangka bisa terlihat normatif. Singkatnya: kuat sebagai panduan dan diagnosis; hasil implementasi tergantung pada kualitas eksekusi dan konteks organisasi. eBay+1
Bogor, 22 Januari 2026
Dwi Rahmad Muhtaman
Referensi & bacaan lebih lanjut
- Vassolo, R. S., & Weisz, N. (2022). Strategy as Leadership: Facing Adaptive Challenges in Organizations. Stanford, CA: Stanford University Press. Stanford University Press
- Stanford University Press — Book page (introduction & excerpt). Stanford University Press
- Table of Contents / Excerpt — Stanford University Press. Stanford University Press
- Perlego / Google Books preview: Strategy as Leadership details and preview. Perlego+1
- IAE Business School commentary on the book and framework. iae.edu.ar
- ResearchGate entry summarizing the book for academic audiences. ResearchGate






